
產品展示1、除濕機維護
█轉輪除濕機組的關鍵部件是位于機組中部的gao效蜂窩吸附轉輪,采用的日本霓佳斯公司進口的超級除濕轉輪是一個載有高性能硅jiao為吸濕劑的蜂窩狀的特殊陶瓷轉輪,硅jiao固嵌或燒結于吸濕載體中,性能穩(wěn)定,使用壽命長,由于蜂窩狀孔徑僅1.5mm,其1m3體積轉輪紙芯的吸濕面積達3000m2。具有吸濕比表面積大、流通阻力小、外形緊湊等特點,空氣流經蜂窩狀孔道處于邊界層流狀態(tài),濕交換效果好,所以除濕能力強。
█除濕轉輪使用及維修
此類轉輪在到貨3年以后“除濕能力”仍能夠保持在85%以上,但必須滿足下列幾點要求:
1). 轉輪表面無任何由硬物造成的機械損傷。
2). 運行過程中無外力使其運行不順暢,不平衡。
3). 再生溫度不大于170℃。
4). 在轉輪前設有EU4級過濾網。
5). 通過轉輪的空氣(處理空氣及再生空氣)不應有下列物質:
沸點在140℃以上的化學物質(例如油霧)如果被轉輪所吸收,就會影響轉輪的吸濕性能;
諸如苯乙烯單體,乙烯乙二醇和酮類等易聚合物(以上物質的含量那怕只有10 ppm,運行幾個月后,都會損壞轉輪)。
含硫量超過20 ppm的煉油氣(如汽油,煤油,柴油等),強酸及強堿。
█轉輪清洗方法:(需在專業(yè)人員指導下操作)
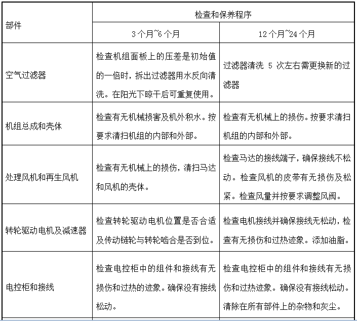
每年用吸塵器械在轉輪進風面清理蜂窩孔表面的灰塵。使用三年后,堆積在轉輪上的灰塵可以用水沖掉,油性和粘性的堆積物可以用中性清洗劑除去。清洗結束后用再生加熱系統(tǒng)將轉輪烘干半小時,除濕轉輪恢復性能。
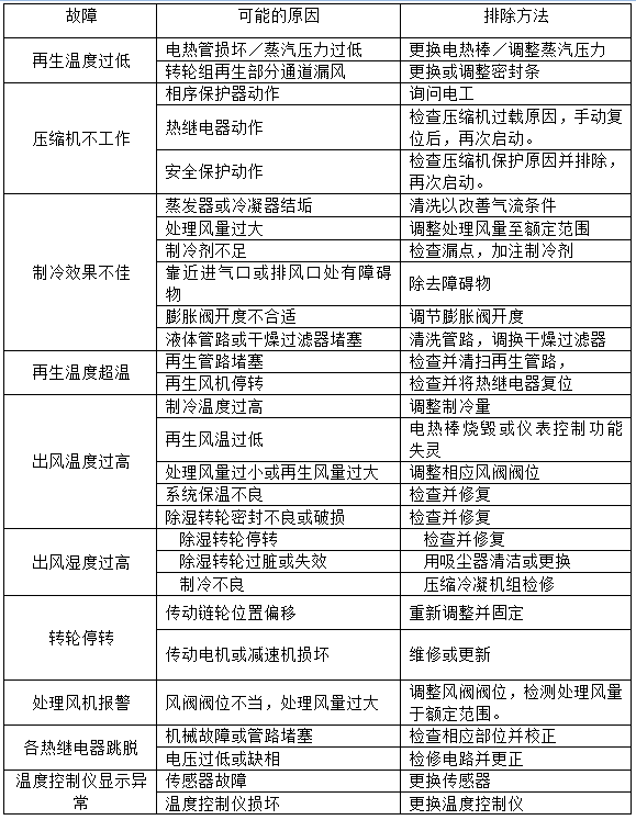
3、除濕機組的常見故障與排除